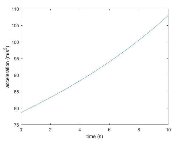
A rocket car on a horizontal rail has an initial mass of 2500 kg and an additional fuel mass of 1000 kg. At time t0 the rocket motor is ignited and the rocket burns fuel at a rate of 95 kg/s. The exit speed of the exhaust gas relative to the rocket is 2900 m/s. Neglecting drag and friction forces, determine the acceleration and the velocity of the car at time t = 10 s. Plot the acceleration and velocity from time t0 to t = 10 s.

Answers

Answer 1

Answer: Acceleration of the car at time = 10 sec is 108 \(m/s^{2}\) and velocity of the car at time t = 10 sec is 918.34 m/s.

Explanation:

The expression used will be as follows.

\(M\frac{dv}{dt} = u\frac{dM}{dt}\)

\(\int_{t_{o}}^{t_{f}} \frac{dv}{dt} dt = u\int_{t_{o}}^{t_{f}} \frac{1}{M} \frac{dM}{dt} dt\)

       = \(u\int_{M_{o}}^{M_{f}} \frac{dM}{M}\)

\(v_{f} - v_{o} = u ln \frac{M_{f}}{M_{o}}\)

\(v_{o} = 0\)

As, \(v_{f} = u ln (\frac{M_{f}}{M_{o}})\)

u = -2900 m/s

\(M_{f} = M_{o} - m \times t_{f}\)

           = \(2500 kg + 1000 kg - 95 kg \times t_{f}s\)

           = \((3500 - 95t_{f})s\)

\(v_{f} = -2900 ln(\frac{3500 - 95 t_{f}}{3500}) m/s\)

Also, we know that

     a = \(\frac{dv_{f}}{dt_{f}} = \frac{u}{M} \frac{dM}{dt}\)

        = \(\frac{u}{3500 - 95 t} \times (-95) m/s^{2}\)

        = \(\frac{95 \times 2900}{3500 - 95t} m/s^{2}\)

At t = 10 sec,

\(v_{f}\) = 918.34 m/s

and,   a = 108 \(m/s^{2}\)

A Rocket Car On A Horizontal Rail Has An Initial Mass Of 2500 Kg And An Additional Fuel Mass Of 1000
A Rocket Car On A Horizontal Rail Has An Initial Mass Of 2500 Kg And An Additional Fuel Mass Of 1000

Related Questions

The propeller on a boat motor is initially rotating at 8 revolutions per second. As the boat captain reduces the boat speed, the propeller SLOWS at a steady rate of 0.9 revolutions per second per second. After 17 revolutions, how fast is the propeller spinning in revolutions per second

Answers

Answer: \(5.77\ rps\)

Explanation:

Given

Initial angular velocity is \(\omega_i=8\ rps\)

rate of reduction \(\alpha=0.9 rev/s^2\)

after 17 revolution i.e. \(\theta =17\ rev\)

using \(\Rightarrow \omega_f^2-\omega_i^2=2\alpha\theta\)

Insert the values

\(\Rightarrow \omega_f^2=8^2-2\times (0.9)\times17\\\Rightarrow \omega_f^2=33.4\\\Rightarrow \omega_f=5.77\ rps\)

WILL GIVE BRAINLIESTIn which of the following locations would most likely find parenchyma cells? Leaves roots flowers bark

Answers

Leaves contains the most out of those

Electrons and protons travel from the Sun to the Earth at a typical velocity of 3.99 ✕ 10^5 m/s in the positive x-direction. Thousands of miles from Earth, they interact with Earth's magnetic field of magnitude 2.93 ✕ 10−8 T in the positive z-direction. Find the magnitude and direction of the magnetic force on a proton. Find the magnitude and direction of the magnetic force on an electron.

Electrons and protons travel from the Sun to the Earth at a typical velocity of 3.99 10^5 m/s in the

Answers

Therefore, the magnetic force on an electron is 1.175 x 10⁻¹⁴N in the positive y-direction.

The force experienced by a moving charge in a magnetic field is given by the Lorentz force law. Since the charge on a proton is positive and that on an electron is negative, the direction of the magnetic force experienced by each is different.In this question, we need to find the magnitude and direction of the magnetic force on a proton and an electron as they travel from the Sun to the Earth.

Let's first calculate the magnetic force on a proton:

F = qvBsinθ

where q = charge of the particle

v = velocity of the particle

B = magnetic field strength

θ = angle between the velocity of the particle and the magnetic field = 90° (since the proton is moving perpendicular to the magnetic field)

Therefore,

F = qvBsinθ

= (1.6 x 10⁻¹⁹) x (3.99 x 10⁵) x (2.93 x 10⁻⁸) x sin 90°

= 1.175 x 10⁻¹⁴ N

Direction of magnetic force on a proton:The direction of the magnetic force on a proton can be found using the right-hand rule. According to this rule, if we point the thumb of our right hand in the direction of the particle's velocity (in the positive x-direction) and the fingers in the direction of the magnetic field (in the positive z-direction), then the magnetic force will be perpendicular to both and will be in the negative y-direction.

Therefore, the magnetic force on a proton is 1.175 x 10^-14 N in the negative y-direction.

- Now, let's calculate the magnetic force on an electron:

Again using the Lorentz force law,

F = qvBsinθ

= (1.6 x 10⁻¹⁹) x (3.99 x 10⁵) x (2.93 x 10⁻⁸) x sin 90°

= -1.175 x 10⁻¹⁴ N (the negative sign indicates that the direction of the magnetic force is opposite to that of the proton)

Direction of magnetic force on an electron:Again using the right-hand rule, we can find the direction of the magnetic force on an electron. If we point the thumb of our right hand in the direction of the particle's velocity (in the positive x-direction) and the fingers in the direction of the magnetic field (in the positive z-direction), then the magnetic force will be perpendicular to both and will be in the positive y-direction.

For more such questions on magnetic force  visit:

https://brainly.com/question/2279150

#SPJ8

Which of the following did Wegener NOT explain in his theory that might have made a stronger?

A: What causes the continents to move,

B:How certain dinosaurs later evolved Into birds.

C:How the Moon causes the tides.​

Answers

The answer would probably be A

A 75.0 kg man pushes on a 500,000 kg wall for 250 s but it does not move.
a. How much work does he do on the wall? ____________
b. How much energy is used?__________
c. How much power is exerted?____________

Answers

Since no work is done, the power exerted is zero. Therefore, the man exerts no power on the wall.

What is force?

In physics, force is defined as any action that can change the motion of an object or cause an object to accelerate. Force is a vector quantity, meaning that it has both magnitude (size or strength) and direction. The unit of force in the International System of Units (SI) is the Newton (N), which is defined as the amount of force required to accelerate a mass of one kilogram at a rate of one meter per second squared (1 N = 1 kg × 1 m/s^2). Force can be measured using a variety of instruments, such as spring scales, strain gauges, or force plates. Some common types of forces include gravitational force, electromagnetic force, frictional force, and normal force. The study of forces and their effects on the motion of objects is known as mechanics and is a fundamental concept in physics.

Here,

a. The man does not do any work on the wall because the wall does not move. Work is only done when there is a displacement in the direction of the force applied.

b. Since no work is done, no energy is used or transferred.

c. The power exerted by the man can be calculated using the formula:

Power = Work / Time

To know more about force,

https://brainly.com/question/29044739

#SPJ9

What are some examples of motion? Include the examples you found and describe an accurate frame of reference for one example. Then, describe an inappropriate frame of reference for that example.

Answers

Walking, running, and breathing are examples of motion. For rolling of ball, the street is a frame of reference and an insect on the ball is an inappropriate frame of reference.

A frame of reference, also known as a reference frame, is a perspective used in physics to assess whether an object is moving.  A frame of reference is an environment or object that is thought to be stationary. The Earth itself, despite its motion, serves as the most frequently used frame of reference.

Some examples of motion are:

Motion is a part of many of our daily activities, including walking, running, closing doors, etc.

Another illustration of motion is the passage of air into and out of our lungs.

The vehicles that transport passengers between the point of pickup and the destination have motion.

A ball is rolling down the street that it is moving.

For a ball rolling down the street, the street is an appropriate frame of reference as it is rest as compared to the ball.

For the same example, the insect sitting on the rolling ball is a part of the rolling ball.

Therefore, the insect is an inappropriate frame of reference for the motion of the ball rolling down the street.

LEARN MORE ABOUT THE FRAME OF REFERENCE HERE:

https://brainly.com/question/13493096

#SPJ9

The force of gravity on a person on Jupiter is almost 3 times greater than the force of gravity on a person on earth. Therefore, an
astronaut on Jupiter will...

Answers

Answer:

Explanation: An astronaut on Jupiter will feel much heavier than on Earth due to the higher force of gravity. If the astronaut weighs 100 kg on Earth, he would weigh approximately 300 kg on Jupiter. This increased force of gravity can make it difficult to move around and perform physical tasks.

Are any of the forces acting on the freezer
unbalanced?

Answers

Answer: put them in the microwave

Explanation:

A heat pump is used to heat a house with an interior temperature of 20.5°C. On a chilly day with an outdoor temperature of −10.0°C, what is the minimum work input in order to deliver 2.00 kJ of heat to the house?

Answers

The work input to pump is 207.8 J

What is heat?

Heat is the degree of hotness or coldness of a body.

What is work?

Work is the product of force and distance int he direction of the force.

How to calculate the minimum work input in order to deliver 2.00 kJ of heat to the house?

To find the work input to the pump, we use the formula for the efficiency of the Carnot engine, we have

W/Q = 1 - (T/T') where

W = work input to pump, Q = heat delivered to house, T = outdoor temperature in Kelvin and T' = interior temperature in Kelvin

Making W subject of the formula, we have

W = Q[1 - (T/T')]

Given that

Q = 2.00 kJ, T = -10.0°C = -10.0°C + 273 = 263 K and T' = 20.5°C = 20.5°C + 273 = 293.5 K

Substituting the values of the variables into the equation, we have

W = Q[1 - (T/T')]

W = 2.00 kJ[1 - (263 K/293.5 K)]

W = 2.00 kJ[1 - (263/293.5)]

W = 2.00 kJ[1 - 0.8961]

W = 2.00 kJ[0.1039]

W = 0.2078 kJ

W = 207.8 J

So, the work input is 207.8 J

Learn more about work input to carnot engine pump here:

https://brainly.com/question/14312853

#SPJ1

If
y
=
s
i
n
a
x
, then
y
'
is

Answers

General Formulas and ConceptsCalculus

Differentiation

DerivativesDerivative Notation

Derivative Rule [Basic Power Rule]:

\(\displaystyle\begin{aligned}f(x) & = cx^n \\f'(x) & = c \cdot nx^{n - 1} \\\end{aligned}\)

Derivative Rule [Chain Rule]:
\(\displaystyle \frac{d}{dx}[f(g(x))] =f'(g(x)) \cdot g'(x)\)

ApplicationStep 1: Define

Let's define what the problem gives us:

We are given a function \(\displaystyle y = \sin ax\)

Step 2: Work

We know from our trigonometric derivatives that the derivative of \(\displaystyle \sin x\) is equal to \(\displaystyle \cos x\). However, since we have some arbitrary constant \(\displaystyle a\) multiplying \(\displaystyle x\) inside our \(\displaystyle \sin x\) function, we will have to apply the derivative rule of Chain Rule:

\(\displaystyle\begin{aligned}y & = \sin ax \\y' & = \boxed{ \cos (ax) (ax)' } \\\end{aligned}\)

To further simply the derivative, we now apply the derivative rule of Basic Power Rule and simplify:

\(\displaystyle\begin{aligned}y & = \sin ax \\y' & = \cos (ax) (ax)' \\& = (ax)' \cos ax \\& = 1 \cdot ax^{1-1} \cos ax \\& = ax^0 \cos ax \\& = \boxed{ a \cos ax } \\\end{aligned}\)

Answer

∴ the derivative of the function \(\displaystyle y = \sin ax\) is equal to \(\displaystyle \boxed{ y' = a \cos ax }\).

___

Learn more about derivatives: https://brainly.com/question/31636033

Learn more about Calculus: https://brainly.com/question/30097646

___

Topic: Calculus

Unit: Differentiation

Activities 1. Find the force needed to accelerate a mass of 40kg from velocity v₁ = (4î - 5) + 3k)m/s to v = (8î + 3) - 5k)m/s in 10s​

Answers

The force needed to accelerate a mass of 40 kg from velocity v₁ = (4î - 5) + 3k)m/s to v = (8î + 3) - 5k)m/s in 10 seconds is 12.4 N.

Start by calculating the change in velocity (Δv) experienced by the object. This can be done by subtracting the initial velocity v₁ from the final velocity v.

Δv = v - v₁ = ((8î + 3) - 5k) - ((4î - 5) + 3k)

= 8î + 3 - 5k - 4î + 5 - 3k

= 4î - 8k + 8

Next, calculate the acceleration (a) using the formula:

a = Δv / t

where t is the time interval, given as 10 seconds.

a = (4î - 8k + 8) / 10

= (0.4î - 0.8k + 0.8) m/s²

The force (F) required to accelerate the object can be found using Newton's second law:

F = m * a

where m is the mass, given as 40 kg.

F = (40 kg) * (0.4î - 0.8k + 0.8) m/s²

= (16î - 32k + 32) N

Simplify the expression to obtain the final answer:

F = 16î - 32k + 32 N

≈ 12.4 N

Therefore, the force needed to accelerate a mass of 40 kg from velocity v₁ = (4î - 5) + 3k)m/s to v = (8î + 3) - 5k)m/s in 10 seconds is approximately 12.4 N.

For more such questions on force, click on:

https://brainly.com/question/12970081

#SPJ8

A block of mass m1=3.0kg rests on a frictionless horizontal surface. A second block of m2=2.0kg hangs from an ideal cord of negligible mass that runs over an ideal pulley and then is connected to the first block . the blocks are released from rest . determine the displacement of the velocity of the first block 1.2 s after the release of the blocks, assuming the first block doesn't run out of the room on the table and the second block doesn't land on the floor?
A) 23.5m/s
B) 12m/s
C) 33.7m/s
D) 6.7m/s​

Answers

To solve this problem, we can use the principles of Newton's laws of motion and the conservation of energy.

At the moment of release, the second block will start to accelerate downwards due to gravity, and the first block will start to move to the right due to the tension in the rope. Since the surface is frictionless, there is no horizontal force acting on the first block once it starts moving.

Using the free-body diagrams for the two blocks, we can write the following equations of motion:

For the second block:

m2g - T = m2a

where g is the acceleration due to gravity, T is the tension in the rope, a is the acceleration of the second block, and m2 is the mass of the second block.

For the first block:

T = m1a

where m1 is the mass of the first block and a is its acceleration.

Since the two blocks are connected by a rope, they must have the same acceleration, so we can set the two equations for acceleration equal to each other:

m2g - T = m1a

T = m1a

m2g - m1a = T = m1a

Solving for a, we get:

a = (m2/m1 + m2)g

We can also use the conservation of energy to find the final velocity of the first block after 1.2 seconds. At the moment of release, the total mechanical energy of the system is given by:

E = m1gh

where h is the initial height of the second block. As the blocks move, the potential energy of the second block is converted into the kinetic energy of both blocks. At the end of the 1.2 seconds, all of the potential energy will be converted into kinetic energy, so we can write:

E = (1/2)m1v^2 + (1/2)m2v^2

where v is the final velocity of the first block.

Solving for v, we get:

v = sqrt(2gh(m1+m2)/m1)

Plugging in the given values, we get:

a = (2/5)g ≈ 3.92 m/s^2

v = sqrt(2gh(m1+m2)/m1) ≈ 2.36 m/s

Therefore, the displacement of the velocity of the first block 1.2 s after the release of the blocks is approximate:

vt + (1/2)at^2 = 2.361.2 + (1/2)3.92(1.2)^2 ≈ 5.52 m/s

So the answer is not given in the options.

a)Levers work because some forces produce a ______

plss helppp

Answers

Answer:

Force

Explanation:

An airplane needs to reach a forward velocity of 56.4 m/s to take off. On a 2000 meter runway, what is the minimum uniform acceleration necessary for the plane to take flight if it starts from rest? NEED WORK SHOWN!! 100 PTs

What is the displacement of the airplane?

What is the initial velocity of the airplane?

What is the final velocity of the airplane?

Write the equation you will use to solve the problem.

What was your acceleration?
1.0 m/s^2
0.95 m/s^2
0.87 m/s^2
0.80 m/s^2

Answers

Displacement of the airplane (s) = 2000 m

Initial velocity of the airplane (u) = 0 m/s (Starts from rest)

Final velocity of the airplane = 56.4 m/s

Equation used to solve the problem:

\( \boxed{ \bf{ {v}^{2} = {u}^{2} + 2as}}\)

By substituting values in the equation, we get:

\( \rm \longrightarrow {56.4}^{2} = {0}^{2} + 2 \times a \times 2000 \\ \\ \rm \longrightarrow 3180.96 = 0 + 4000a \\ \\ \rm \longrightarrow 4000a = 3180.96 \\ \\ \rm \longrightarrow \dfrac{4000a}{4000} = \dfrac{3180.96}{4000} \\ \\ \rm \longrightarrow a = 0.80 \: m {s}^{ - 2} \)

\( \therefore \) Minimum uniform acceleration necessary for the plane to take flight (a) = 0.80 m/s²

A 66.1-kg boy is surfing and catches a wave which gives him an initial speed of 1.60 m/s. He then drops through a height of 1.59 m, and ends with a speed of 8.51 m/s. How much nonconservative work (in kJ) was done on the boy?

Answers

A 66.1-kg boy is surfing and catches a wave which gives him an initial speed of 1.60 m/s. He then drops through a height of 1.59 m, and ends with a speed of 8.51 m/s. The nonconservative work done on the boy is approximately -42.7 kilojoules.

To find the nonconservative work done on the boy, we need to consider the change in the boy's mechanical energy during the process. Mechanical energy is the sum of the boy's kinetic energy (KE) and gravitational potential energy (PE).

The initial mechanical energy of the boy is given by the sum of his kinetic energy and potential energy when he catches the wave:

E_initial = KE_initial + PE_initial

The final mechanical energy of the boy is given by the sum of his kinetic energy and potential energy after he drops through the height:

E_final = KE_final + PE_final

The nonconservative work done on the boy is equal to the change in mechanical energy:

Work_nonconservative = E_final - E_initial

Let's calculate each term:

KE_initial = (1/2) * m * v_initial^2

= (1/2) * 66.1 kg * (1.60 m/s)^2

PE_initial = m * g * h_initial

= 66.1 kg * 9.8 m/s^2 * 1.59 m

KE_final = (1/2) * m * v_final^2

= (1/2) * 66.1 kg * (8.51 m/s)^2

PE_final = m * g * h_final

= 66.1 kg * 9.8 m/s^2 * 0

Since the boy ends at ground level, the final potential energy is zero.

Substituting the values into the equation for nonconservative work:

Work_nonconservative = (KE_final + PE_final) - (KE_initial + PE_initial)

Simplifying:

Work_nonconservative = KE_final - KE_initial - PE_initial

Calculating the values:

KE_initial = (1/2) * 66.1 kg * (1.60 m/s)^2

PE_initial = 66.1 kg * 9.8 m/s^2 * 1.59 m

KE_final = (1/2) * 66.1 kg * (8.51 m/s)^2

Substituting the values:

Work_nonconservative = [(1/2) * 66.1 kg * (8.51 m/s)^2] - [(1/2) * 66.1 kg * (1.60 m/s)^2 - 66.1 kg * 9.8 m/s^2 * 1.59 m]

Calculating the result:

Work_nonconservative ≈ -42.7 kJ

Therefore, the nonconservative work done on the boy is approximately -42.7 kilojoules. The negative sign indicates that work is done on the boy, meaning that energy is transferred away from the boy during the process.

For more such questions on nonconservative work done, click on:

https://brainly.com/question/19988788

#SPJ8

A measure of how easily current will pass through a material ?

Answers

Answer:

It is Conductivity because it is the measure of the ease.

A storm 10.0 km in diameter has wind speeds of 10.0 m/s. What is its angular velocity in radians per second

Answers

Answer:

The value is \(w= 2*10^{-3} \ rad/s\)

Explanation:

From the question we are told that

  The diameter of the storm is  \(d = 10.0 \ km = 10 000 \ m\)

   The wind speed is  \(v = 10.0 \ m/s\)

   

Generally the radius is mathematically represented as

       \(r = \frac{d}{2}\)

=>  \(r = \frac{10000}{2}\)

=>    \(r = 5000 \ m\)

Generally the angular velocity is mathematically represented as  

        \(w= \frac{v}{r}\)

=>     \(w= \frac{10}{5000}\)

=>     \(w= 2*10^{-3} \ rad/s\)

statics and strength of materials

statics and strength of materials

Answers

The magnitude of the force P provided that the stress in the part AB is two times that of BC part is 0.8 kN.

What is the force P?

The magnitude of the force P provided that the stress in the part AB is two times that of BC part is calculated as follows;

Take moment about the joint to determine the magnitude of the force along part BC.

120 kN x 750 mm  =  F x 1000 mm

F = ( 120 kN x 750 mm ) / ( 1000 mm )

F = 90 kN

Stress is given as force divided by area. The following equation can be used to determine the magnitude of force P.

Stress in AB = 2 times stress in BC

P/A₁  = 2F/A₂

where;

A₁ is the area of segment ABA₂ is the area of segment BC

A₁ =  πd²/4  =  π(50 x 10⁻³)²/4

A₁ = 1.96 x 10⁻⁵ m²

A₂ = πd²/4  =  π(75 x 10⁻³)²/4

A₂ = 4.42 x 10⁻³ m²

P/A₁ = 2F/A₂

P = (2F x A₁) / (A₂)

P = (2 x 90 kN x 1.96 x 10⁻⁵ m² ) / ( 4.42 x 10⁻³ m² )

P = (2 x 90,000 N x 1.96 x 10⁻⁵ m² ) / ( 4.42 x 10⁻³ m² )

P = 798.2 N

P = 0.798 kN

P ≈ 0.8 kN

Learn more about stress-forces here: https://brainly.com/question/929277

#SPJ1

Explain what you have learned in Physics Clas today in one short, but detailed, sentence.

Answers

Answer:

Electric charge is a fundamental property of matter and causes all static electrical phenomenon

the speed of light in a certain medium is 0.6c. find critical angle , if the index of refraction is 1.67​

Answers

Answer:

\(\theta_c = 36.78^o\)

Explanation:

The relationship between the refractive index and the critical angle is given as follows:

\(\eta = \frac{1}{Sin\ \theta_c} \\\\Sin\ \theta_c = \frac{1}{\eta}\\\\\theta_c = Sin^{-1}(\frac{1}{\eta} )\)

where,

η = refractive index = 1.67

θc = critical angle =?

Therefore,

\(\theta_c = Sin^{-1}(\frac{1}{1.67} )\)

\(\theta_c = 36.78^o\)

At which location would a bowling ball have the greatest weight?

Answers

when you are rolling it

Which of the following is true about a field goal?
A shot from half court.
It is worth two points.
It is shot from behind the 3-point line.
It is a free shot given when a player is fouled.

Answers

Answer:

which sport are you referring to?

Explanation:

Nose bleeding occurs as we move towards high altitude, why?

Answers

Nosebleeds can be caused by being up in a very high altitude. As you climb higher, the amount of oxygen in the air decreases. This makes the air thinner and dryer, which can in turn cause the inside of your nose to crack and bleed.F

Answer:

Because as we climb higher the amount of oxygen in the air decreases and this makes the air thinner and dryer. And at higher altitudes the blood pressure inside of our body is more than the atmospheric pressure which forces the blood to come out from openings like the nose.

Explanation:

Your Friend Wants To Travel Abroad For University Education.Write a Letter Expressing Your Views about his or her intentions and advising him or her on wat to do.​

Answers

Answer:

ALT TO FRIEND

HI FIREND

COPY BOB IN ALT ACC

CANT GET BAN

───▄▀▀▀▄▄▄▄▄▄▄▀▀▀▄───

───█▒▒░░░░░░░░░▒▒█───

────█░░█░░░░░█░░█──── this is Taco

─▄▄──█░░░▀█▀░░░█──▄▄─

█░░█─▀▄░░░░░░░▄▀─█░░█

░░░░░▐▀█▀▌░░░░▀█▄░░░

░░░░░▐█▄█▌░░░░░░▀█▄░░

░░░░░░▀▄▀░░░▄▄▄▄▄▀▀░░

░░░░▄▄▄██▀▀▀▀░░░░░░░

░░░█▀▄▄▄█░▀▀░░

░░░▌░▄▄▄▐▌▀▀▀░░ This is Bob

▄░▐░░░▄▄░█░▀▀ ░░ they have made an alliance

▀█▌░░░▄░▀█▀░▀ ░░ Copy and paste them so we can take over brainly.

░░░░░░░▀███▀█░▄░░

░░░░░░▐▌▀▄▀▄▀▐▄░░

░░░░░░▐▀░░░░░░▐▌░

░░░░░░█░░░░░░░░█░

Explanation:

A satellite is in orbit 3.117106 m from the center of Earth. The mass of Earth is 5.9821024 kg. Calculate the orbital
period of the satellite.

Answers

Answer:

T = 1733.16 s = 28.88 min

Explanation:

The orbital velocity of a satellite about Earth is given as follows:

\(v = \sqrt{\frac{GM}{R}}\)

where,

v = orbital speed = ?

G = Gravitational Constant = 6.67 x 10⁻¹¹ Nm²/kg²

M = Mass of Earth = 5.982 x 10²⁴ kg

R = Orbit Radius = 3.117 x 10⁶ m

Therefore,

\(v = \sqrt{\frac{(6.67\ x\ 10^{-11}\ Nm^{2}/kg^{2})(5.982\ x\ 10^{24}\ kg)}{(3.117\ x\ 10^{6}\ m)}}\\\\v = 11.3\ x\ 10^{3}\ m/s\)

but the velocity is given as:

\(v = \frac{distance}{time}\)

for distance = circumference = 2πR

time = time period = T = ?

Therefore,

\(11.3\ x\ 10^{3}\ m/s = \frac{2\pi(3.117\ x\ 10^{6}\ m)}{T}\\\\T = \frac{2\pi(3.117\ x\ 10^{6}\ m)}{11.3\ x\ 10^{3}\ m/s}\\\\\)

T = 1733.16 s = 28.88 min

pendulum a is 20 cm long and has a 5 g mass on it. pendulum b is 30 cm long and has 10 g mass on it. which one has a faster period

Answers

Answer:

a has a faster period

Explanation:

Period only depends on the length, irrelevant to the mass.

a has a shorter length, so has a small period, or faster.

A candle is sitting in front of a concave mirror at a distance of 18.0 cm. It is found that an image of the ca
25.0 cm. What is the focal length of the mirror?
03.52 cm
07.50 cm
O 10.4 cm
022.1 cm

Answers

Answer:

The focal length of the mirror is 10.4 cm.

Explanation:

The object distance ( d₀ )  ( distance of the candle from the mirror) is -18 cm.The Image distance ( dᵢ  ) ( distance of the image from the mirror) is -25.0 cm.The mirror equation is  1/f = 1/d₀ + 1/dᵢ.

So substitute the values of object distance and image distance in the mirror equation,

1/f = 1/(-18cm) + 1/(-25.0cm)

1/f = -25cm/(-18cm x -25cm) - 18cm/(-18cm x 25cm)

1/f = ( -25cm - 18cm)/(18cm x 25cm)

1/f = -43.0/450.0

f = -10.4651 cm.

The focal length of the mirror is approximately -10.4 cm.

To know more about Focal Length,

brainly.com/question/31755962

brainly.com/question/2194024

why in five glass is not give a vinegar

Answers

While certain types of glass containers may be suitable for short-term storage of vinegar, it is generally recommended to use non-reactive materials, such as plastic or stainless steel, for long-term storage to avoid any potential chemical reactions or corrosion.

Vinegar is an acidic liquid that contains acetic acid. When vinegar comes into contact with certain types of glass, particularly those made of lead or other reactive materials, a chemical reaction can occur. This reaction can lead to the leaching of potentially harmful substances into the vinegar.

Glass containers made from specific types of glass, such as soda-lime glass, are generally safe for storing vinegar.

However, it is important to note that prolonged storage or exposure to vinegar can still cause the glass to corrode over time. This can result in the deterioration of the glass container, potentially leading to breakage or the release of glass fragments.

To avoid any potential issues, it is recommended to use containers made of non-reactive materials, such as food-grade plastic or stainless steel, for long-term storage of vinegar. These materials do not react with the acidic nature of vinegar and do not pose a risk of leaching harmful substances.

Additionally, it is important to store vinegar in a cool, dark place to maintain its quality and prevent spoilage. Exposure to light and heat can degrade the quality of vinegar over time.

For more such questions on non-reactive materials, visit:

https://brainly.com/question/6564807

#SPJ11

Compare sound and earthquake waves

Answers

When materials vibrate, waves are created that travel through the substance, and this energy is what we hear as sound. Earthquakes are earth vibrations that cause the (potential) energy held within rocks to be released (as a result of their pressure-generating relative positions). Seismic waves are produced by earthquakes.

How do sound waves and earthquakes compare?

The waves lose energy as they move through the air with sound or through the ground with shaking during an earthquake. Therefore, a band can be heard louder close to the stage than farther away, and an earthquake can be felt more strongly close to the fault than farther away.

In actuality, sound in the air cannot match how quickly earthquake waves move. In rock, the compressional or "P" wave of an earthquake moves at the In actuality, sound in the air cannot match how quickly earthquake waves move. The speed of a P wave is typically 10,000 mph. The speed of sound through air is roughly 750 mph.

To learn more about sound waves use:

https://brainly.com/question/16093793

#SPJ1

Calculating Displacement under Constant Acceleration
Use the information from the graph to answer the
question.
Velocity (m/s)
40
30
20
10
0
Velocity vs. Time
0 5
10
15
Time (s)
20
25
What is the total displacement of the object?
I
m

Answers

Answer:

1 km

Explanation:

displacement =velocity ×time

displacement =40m/s ×25s

displacement =1000m equivalent to 1km

Other Questions
NEED THIS ANSWER NOW!Adding the suffix -less to the word flaw changes the words meaning to"without faults.""full of faults.""more faults.""the study of faults." Reasearch indicates that the notion that men and women communicqte in dramatically different ways is How is it that the meaning-centered approach is way of understanding organizational communication by discovering how organizational reality is generated through human interaction how does choreographer used time? I will give brainliest!!! Which statement correctly describe the data shown in the scatter plot?ResponsesThe point (2, 14) is an outlier.The point , left parenthesis 2 comma 14 right parenthesis, is an outlier.The scatter plot shows a negative association.The scatter plot shows a linear association.The scatter plot shows no association.ANSWER FOR BRAINLY Please help ASAP!thx :) Determine if the given set is a subspace of Pg. Justify your answer. All polynomials of degree at most 6, with negative real numbers as coefficients. ---- Complete each statement below. The zero vector of P. is not in the set because zero is not a negative real number. The set is not closed under vector addition because the sum of two negative real numbers is not a negative real number. The set is not closed under multiplication by scalars because the product of a scalar and a negative real number is not necessarily a negative real number. Is the set a subspace of PG? Yes O No What was the only way Washington could defeat British forces Line p passes through point (0, 8) and is perpendicular to the graph of y = 1/4 x + 2. Line q is parallel to line p and passes through point (-3, 6). Which is the equation of line q in slope-intercept form? A. y= 1/4x+6 B. y = -1/4 x + 8 C. y = 4x 8 D. y=-4x - 6 the most beneficial way to limit the environmental consequences of hazardous waste is to Leave about an inch or so of the thread above the knot to tie the bracelet on afterward.Which statement best explains leave about an inch or so?A. One inch of thread is necessary above the knot.B. Leave an inch and then add more above the knot.C. Leave an inch and then take some away above the knot.D. A little more or a little less than an inch is acceptable above the knot. How long should the food worker label chicken salad?. What is the volume of a rectangular prism with dimensions of 2/5, 6/7, and 1/2 inches? please help !!! thank you :) Decide if the following sentence is grammatically correct or incorrect.Je suis cout la radio. 5 People who are considered different can become the ______.A favoriteB teamC bad guyD out- group Will a Grignard reagent add to the carbonyl carbon of a carboxylic acid? Why or why not? Ok so I cant figure out how to find the angle of measure "C" I got measure "A" and "B" but don't understand "C" What motivated people to settle in New England?